AMC8数学竞赛近几年在北上广深地区的热度逐步上升,在深圳像深国交、贝赛思、城市绿洲等学校内都在组织AMC竞赛,也有许多学生参加,成绩也非常亮眼!那在深圳想给孩子参加学习AMC8数学竞赛,自己鸡娃太费时费力,有培训课程机构推荐吗?课程怎么安排
深圳AMC8培训机构课程设置完善
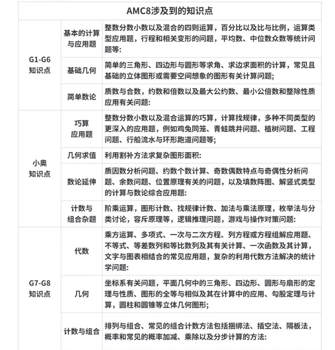
AMC8数学竞赛为8年级及以下学生参加,国内近几年有很多孩子在3-5年级都开始准备,由于AMC8数学竞赛涉及知识点从小学到初中,所以对于低年龄段孩子还是有些难度。对于3-5年级冲刺备考AMC8前1% 、前5%至少需要1-2年时间进行备考补充知识面提高考试应试能力。
6-8年级学生则需要提升答题技巧突破最后五道题,基础好的学生可以开始准备AMC10数学竞赛

【班型设置】
✅Pre-AMC8直通车:适合3-4年级学生
✅AMC8直通车:适合4-5年级学生
✅AMC8强化班:适合5-6年级学生
✅AMC8冲刺班:适合5-8年级学生
如何选择适合孩子的班级呢?这些课程具体上课内容怎么安排?



