很多体制内的家长都在问,我们体制内的孩子有必要参加AMC8竞赛吗?老师告诉大家是非常有必要的!体制外参加AMC8竞赛有啥作用呢?AMC8竞赛适合几年级学生参加?AMC8竞赛的考点内容是什么?对于体制内的孩子会不会太难了?今天一文分析参加AMC8竞赛对于体制内孩子的好处!
一、体制内学生有必要参加AMC8竞赛吗?
答:非常有必要的!
1. AMC8奖项助力体制内小升初
在体制内的小升初中,很多学校非常重视简历,是小升初名校的敲门砖,而漂亮的简历,少不了各种高含金量的奖项,尤其在体制内禁赛的情况下,AMC8竞赛作为国际竞赛天花板,成为体制内小升初的新选择。
以上海小升初为例:上海备受瞩目的三公学校,每年都有众多的学生参赛,而脱颖而出的学生,无不拥有各种奖项证书,其中AMC8就是占比非常高的一个。此外,北京6小强,深圳5+1,广州豪门等学校,都非常重视竞赛的奖项……
2. AMC8竞赛助力课内成绩提升
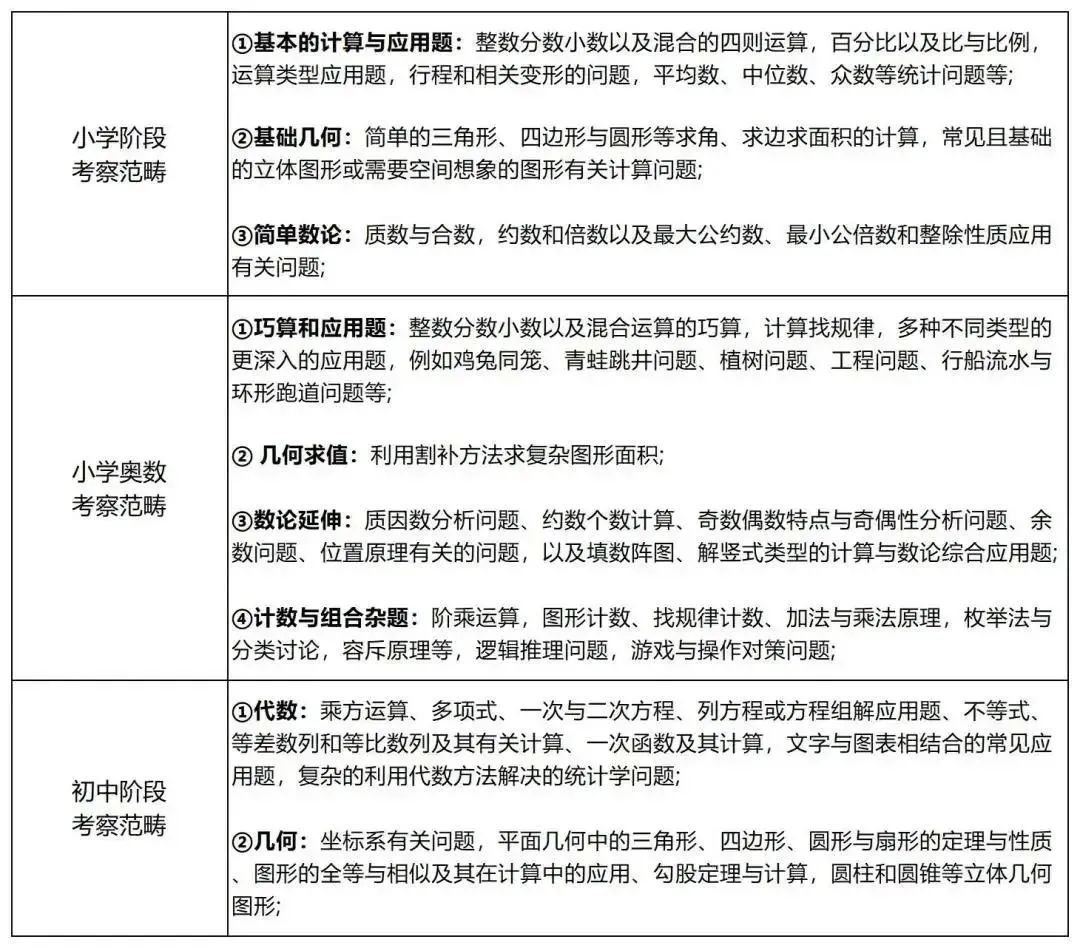
AMC8竞赛考察的内容包含小学+初中7.8年级+小奥;
AMC8竞赛考察内容包括但不限于整数、分数、小数、百分数、比例、数论、常见几何、面积、体积、概率和统计、逻辑推理等内容;其中主要涉及到几何、数论、组合、计数与概率、数与运算、行程、应用题几个方面。
二、AMC8竞赛体制内外参加有啥作用?
1、以考促学超前学习
AMC8竞赛包含小学+初中7.8年级+小奥知识,对于低年级学生,通过学习AMC8竞赛,获取证书的同时,可以做到超前学习;以考促学以赛代练;
2、助力小升初
AMC8竞赛学术性强,已经逐渐替代体制内赛事,成为XSC的热门竞赛,获得优异的竞赛成绩,可以证明学生的学术能力,典型代表:上海三公、北京6小强、苏州伟长班,深圳6+1等等;
3、国际学校加分筹码
AMC8竞赛本身是一项国际赛事,因此国际学校是非常认可的,并且AMC8竞赛可以说是低龄竞赛天花板,能够学懂AMC竞赛,其他竞赛也会很容易,甚至有的国际学校入学考试还出现AMC8原题或者改编题,想要申请国际学校少不了AMC8竞赛奖项;
三、AMC8数学竞赛适合几年级学生?
AMC8数学竞赛的官方要求参赛学生不得超过8年级,而国内参赛学生主要用于小升初备考,集中年龄为3-5年级学生,所以AMC8数学竞赛参赛备考3年级就可以开始备考了。
AMC8数学竞赛考点内容
AMC8竞赛主要考察的是八年级以内的数学教纲知识内容,包括但不限于:整数、分数、小数、百分数、比例、数论、常见几何、面积、体积、概率和统计、逻辑推理等;其中主要涉及到几何、数论、组合、计数与概率、数与运算、行程、应用题等几个方面。


四、机构AMC8开学季课程培训
机构针对不同基础的学生,开设不同的AMC8培训课程,助力学生们冲分拿奖,有效解决低年级学生学不懂、学不会的问题。
1、G3-G5→Pre-AMC8直通车课程;
2、G6-G8→ AMC8直通车课程;
01Pre-AMC8课程安排



