对计算机竞赛感兴趣的同学,相信多多少少都听说过USACO竞赛,近年来,USACO竞赛的参赛人数和热度越来越高,很多想要申请计算机,编程专业的学生都会备赛!
那么USACO竞赛怎么报名?参赛方式是什么?USACO竞赛时间是什么?一起往下看!
USACO竞赛规则
计算机专业因为就业时的超强吸金能力,一直备受美本申请家庭的热捧。
USACO美国计算机奥赛作为能帮助申请人增加竞争砝码的活动,近年来也是如火如荼。
USACO竞赛分为月赛和公开赛,月赛共三场,每年12月第一场月赛如期而至。
- 官方网址:http://www.usaco.org/
- 适合对象:不限年龄,全球学生都可参加
- 竞赛时间:每年12月到次年3月,每月1场,共4场
- 考试费用:免费
- 参赛方式:线上参赛,个人参赛,通过在USACO官网上注册一个 (免费)帐户。在比赛窗口开放的三天时间内,选手可以选择任意时间开始比赛。
- 参赛语言:C、C++、Java、Python选择任意语言参加即可
- 考试形式:在线编码提交,每次比赛持续时间为4-5个小时,选手可以在规定的比赛窗口期内(例如周五至周一)自行选择开始比赛的时间。比赛期间,选手需要解决三道编程题目,题目难度随着组别的升高而增加,一旦选手登录并下载题目,计时器开始计时,要求选手在规定时间内编写代码并在网上提交。
- 评分标准:青铜、白银、黄金、铂金级别比赛都是3道题,总分1000分。每道题333.3分。每道题有10个测试点,通过一个可得33.33分。
USACO竞赛流程
1.通过登录USACO官网http://www.usaco.org/,在线提交代码的形式参赛。
2.在活动规定的时间范围内(通常是4天,期间覆盖一个周末)在线打开题目,在线提交代码( 比赛接受C、C++、 Java、Python、Pascal五种编程语言),时长4-5小时,需要完成3道题目。
3.代码提交后,系统会自动给出评分。如果拿到满分,系统会提示直接晋级,可以在此月时间范围内继续挑战上一个等级,只要实力足够,一场比赛可以升到铂金级。未能拿到满分的选手需要等到三天的赛程结束后,等待晋级分数线,才能确定是否晋级。
USACO竞赛不同基础如何备赛
对于没有编程基础的选手:建议从python或者java入手,上手较快。可以选择先自学,学习主要内容为数据结构,编程语法,配合一定强度的联系,可以初步通过第一轮铜级的选拔。
对于有部分编程基础的选手:比如在读AP计算机的高一高二同学: 可以从C++或者C入手,作为编程语言中最强大最基础的两门,无论是应付比赛还是在以后读本科或者工作中使用,提前学习C++和C都是不错的选择。
对于有编程基础及编程经验的选手:比如参加过国内NOI的同学: 可以目标直接是冲击至少金级别以上的奖项,在有数据结构和编程语法的前提下,需要系统的学习一些常见算法,比如排序等等。同时大量练习官方的金,白金级别的真题。
USACO竞赛备考“加油站”
1,USACO往届真题:
http://www.usaco.org/index.php?page=contests
2,编程竞赛平台 LeetCode:
https://leetcode.com/
3,在线编程竞赛平台CodeForces:
https://codeforces.com/
4,免费学习平台USACO Guide:
https://usaco.guide/
5,公开资源库Github:
https://github.com/cpinitiative/usaco-guide
6,USACO论坛:https://forum.usaco.guide/
USACO计算机竞赛培训安排
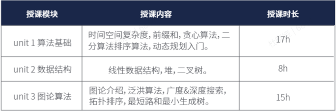
针对2024-2025赛季USACO计算机奥赛备考,我们开设有USACO计算机奥赛基础班,铜升银班,银升金班,金升铂金的班课,课程内容包含基础语法、简单算法、高级算法、数据结构、图论算法等内容,帮助学生升级打怪,冲击铂金!
机构USACO培训班,针对不同基础的同学都有开设课程,轻松跨过入门的各种门槛,冲刺拿金奖。
初级班:计算机编程刚入门,语言基础薄弱,无比赛经验计划申请计算机专业的中学生
中级班:至少会一门计算机编程语言(推荐C++或Java),算法基础一般,少量比赛经验
高级班:有完善的计算机编程语言基础,有入门算法经验,一定比赛经验,如NOIP,USACO银组等
机构USACO计算机竞赛铜升银培训班

机构USACO计算机竞赛银升金培训班

机构USACO计算机竞赛金升铂金培训班

USACO竞赛反馈
培训效果好不好,USACO成绩来说话,机构每年的USACO计算机比赛中都会涌现出很多高分学员,更有连考满分从银晋级金的同学。
课程类型:小班 / 一对一(滚动开班)
授课模式:线上线下同步开课,可回放不断学习。
授课语言:中英双语教学 / 纯英文授课线下校区:上海、北京、广州、深圳、苏州、杭州、南京、武汉、合肥、无锡、成都、宁波、重庆、香港等多个城市开设校区
免费报考指南课程/定制考试计划/留学教材/核心内部资料 一键领取


