在竞争异常激烈,人均持有 4A*/5A*的申请季,一份格外亮眼的学术背景已然成为了在众多申请者中脱颖而出的关键所在!
申请者们需要更多独特且具有深度的经历来丰富自己的学术履历,从而吸引招生官的目光。
那么,如何才能精心打造足够优秀的学术背景呢?答案除了参与各种含金量高的竞赛、投身于科研活动之外,还有一个极具分量的选项不容忽视↓↓↓
模拟联合国
模拟联合国,英文全称Model United Nations,简称MUN,是一项风靡全球的世界优秀青少年共同参与的综合素质背景提升、学术交流与国际交流活动。
通过模仿联合国或国际组织的运作方式、议事规则和决策机制,围绕国际上的热点问题进行讨论。
学生代表可以围绕国际热点问题展开激烈辩论,并准备决议草案,密谋策略,与盟友和对手谈判,还要解决争端,利用联合国的程序规则,充分调动国际合作解决全球问题
经过70多年的发展,目前全世界每年有近四百个国际模拟联合国大会在五大洲的50多个国家召开
每年参与大会的师生来自世界100多个国家,总人数超过四百万人!
牛津大学模拟联合国
牛津大学全球模拟联合国大会(Oxford GlobalMUN)将于2025年2月7日至9日在牛津大学校园内举办。
2025年的大会是Oxford GlobalMUN的第十一届,本届会议的主题为“Spotlights”(聚焦),旨在强调更加关注全球事务领域中探索不足和代表性不足的问题。
2025年的会议将设置约10个委员会,邀请来自世界各地超过20个国家的超过近1000名中学生参加,这也是英国本土规模最大的中学生模拟联合国大会。
委员会设置了新手场、中阶场、高阶和经验场等不同级别,主要包括:联合国大会、联合国经社理事会区域委员会和特殊委员会等。
会议主席全部来自于牛津大学,每一位全程参与会议的代表都将获得主办方颁发的参与证书,表现优异者还有机会获得获奖证书。
1、学生收获


2、会议日程

3、委员会议题

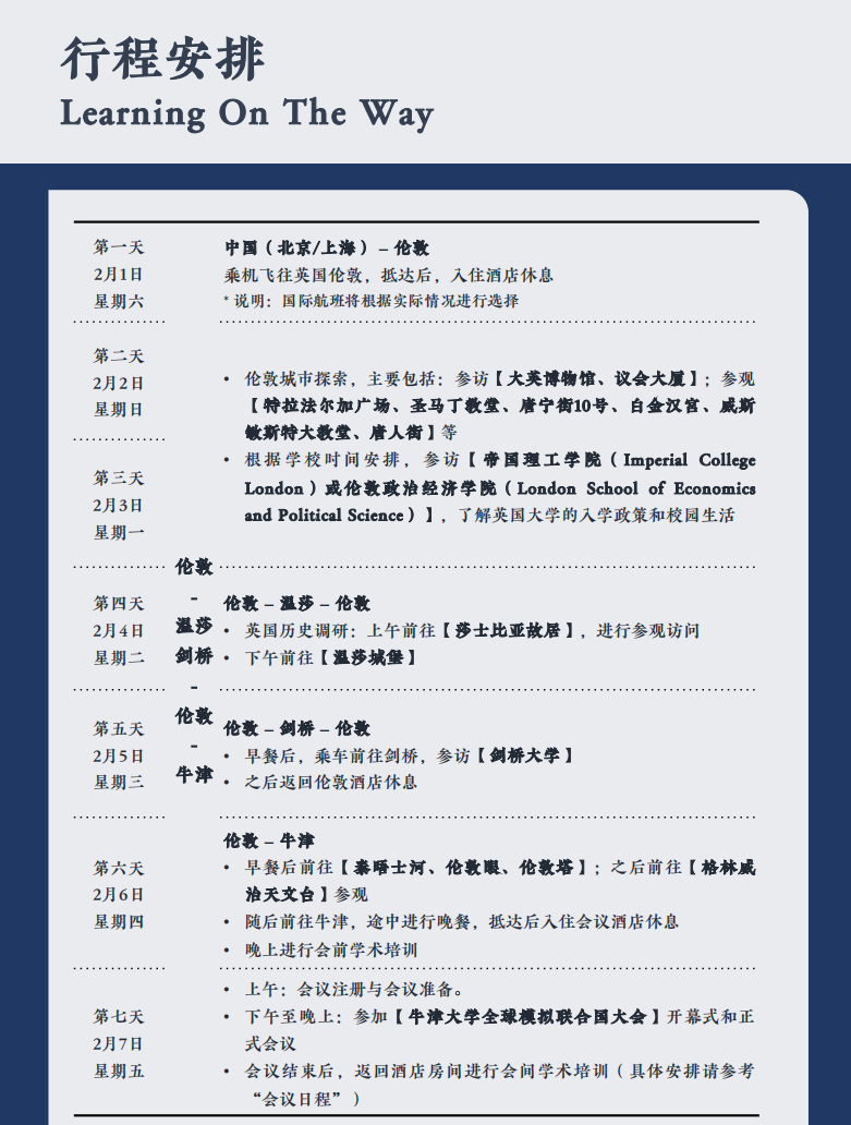
4、行程安排


5、报名申请









